会员注册 | 会员登录

您当前的位置:首页 >学会动态 >通知公告
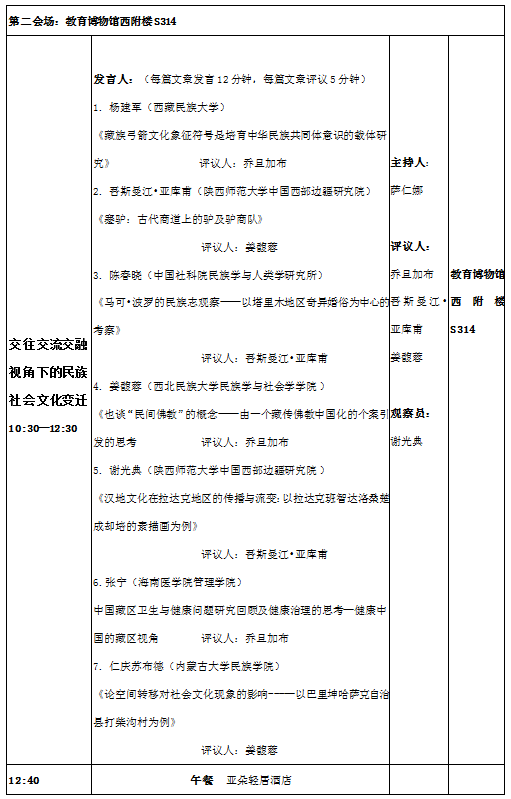
会议议程|第六届民族研究青年论坛:铸牢中华民族共同体意识的历史、理论与实践

第六届民族研究青年论坛

铸牢中华民族共同体意识的历史、理论与实践

会议议程
20200822




你知道你的Internet Explorer是过时了吗?

为了得到我们网站最好的体验效果,我们建议您升级到最新版本的Internet Explorer或选择另一个web浏览器.一个列表最流行的web浏览器在下面可以找到.